Church AV Installation – Gillette Church of Christ AV Upgrade
Church AV Installation – Project Overview
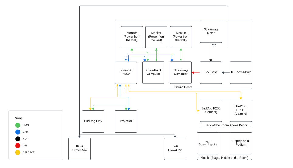
Church AV installation plays a major role in helping churches communicate clearly during worship services, events, and livestream broadcasts. For the Gillette Church of Christ, Brink Design completed a full AV system upgrade designed to improve projection quality, enhance audio capture, and introduce flexible network-based video distribution.
This church AV installation replaced aging projection equipment and improved the church’s audio environment to better serve both in-person worship and online viewers. By integrating modern AV technology with network-based video distribution, the system now supports future expansion while remaining easy for volunteers to operate.
Visual System Upgrade
One of the most noticeable improvements in this church AV installation was the replacement of the church’s aging projection system.
Old System
The previous setup used a 12-year-old bulb-based projector that had become dim and uneven over time. Bulb projectors lose brightness gradually and require frequent bulb replacements, making them less reliable for modern worship environments.
New Installation
We installed a high-brightness laser projector, providing significantly improved brightness, contrast, and color accuracy.
Laser projection technology offers several advantages:
• Consistent brightness over time
• No bulb replacements
• Higher contrast for text and video
• Greater reliability for long services and events
Result
The church now benefits from crisp and vivid visuals that remain clear even in rooms with ambient lighting. Lyrics, scripture slides, and video content are now much easier for the congregation to read and engage with during worship.
NDI Video Distribution
Another major improvement in this church AV installation was the addition of network-based video distribution.
Device Installed
BirdDog Play NDI receiver
Functionality
The BirdDog Play device connects directly to the projector and allows any NDI video signal on the church’s network to be sent to the display.
This means video sources can be transmitted over the network instead of relying on long HDMI runs.
Use Cases
The system now allows the church to display:
• Livestream camera feeds
• Worship lyrics and presentation slides
• Pre-recorded video content
• Sermon graphics
• Special event media
All of this can be delivered through the church’s network infrastructure with minimal latency.
Result
NDI integration gives the church flexible video distribution without requiring manual cable switching or complicated signal routing.
Audio Capture Enhancement
In addition to the visual improvements, this church AV installation also upgraded the church’s audio capture system to better support livestreams.
Installation
Two ceiling-mounted drop microphones were installed in the worship space.
Purpose
These microphones capture the sound of the congregation, including singing and room ambiance.
This helps ensure that online viewers hear the full worship environment rather than only the pastor’s microphone.
Result
The livestream now includes natural and immersive room audio, creating a more authentic experience for viewers watching from home.
Why Church AV Installation Matters
Modern churches increasingly rely on AV technology for both in-person services and online outreach. A well-designed church AV installation improves communication, engagement, and accessibility.
Benefits include:
• Clear projection for lyrics and scripture
• Improved livestream quality
• Flexible video distribution
• Better audio capture for worship music
• Future-ready technology infrastructure
By investing in a professionally designed AV system, churches can ensure their technology supports ministry rather than becoming a source of frustration.
Final Outcome
This church AV installation at Gillette Church of Christ delivered a modernized system designed for reliability and flexibility.
The completed upgrade includes:
• High-brightness laser projection
• Network-based NDI video distribution
• Ceiling microphones for enhanced livestream audio
• A scalable AV platform ready for future expansion
With these improvements in place, the church now has a technology system capable of supporting worship services, livestreams, and special events for years to come.

Ready to Start Your Project?
Let's discuss how we can bring your vision to life with expert installation.
Get a Free Quote